Es gibt denkbar viele verschiedene Möglichkeiten ein Load-Balancing-System für Solr aufzusetzen.
Hier wird das für die meisten Fälle empfohlenes Layout für WebOffice FTS-Index beschrieben.
Die nachfolgende Installationsanleitung bezieht sich ebenfalls auch dieses Standard Layout.
Wichtig:
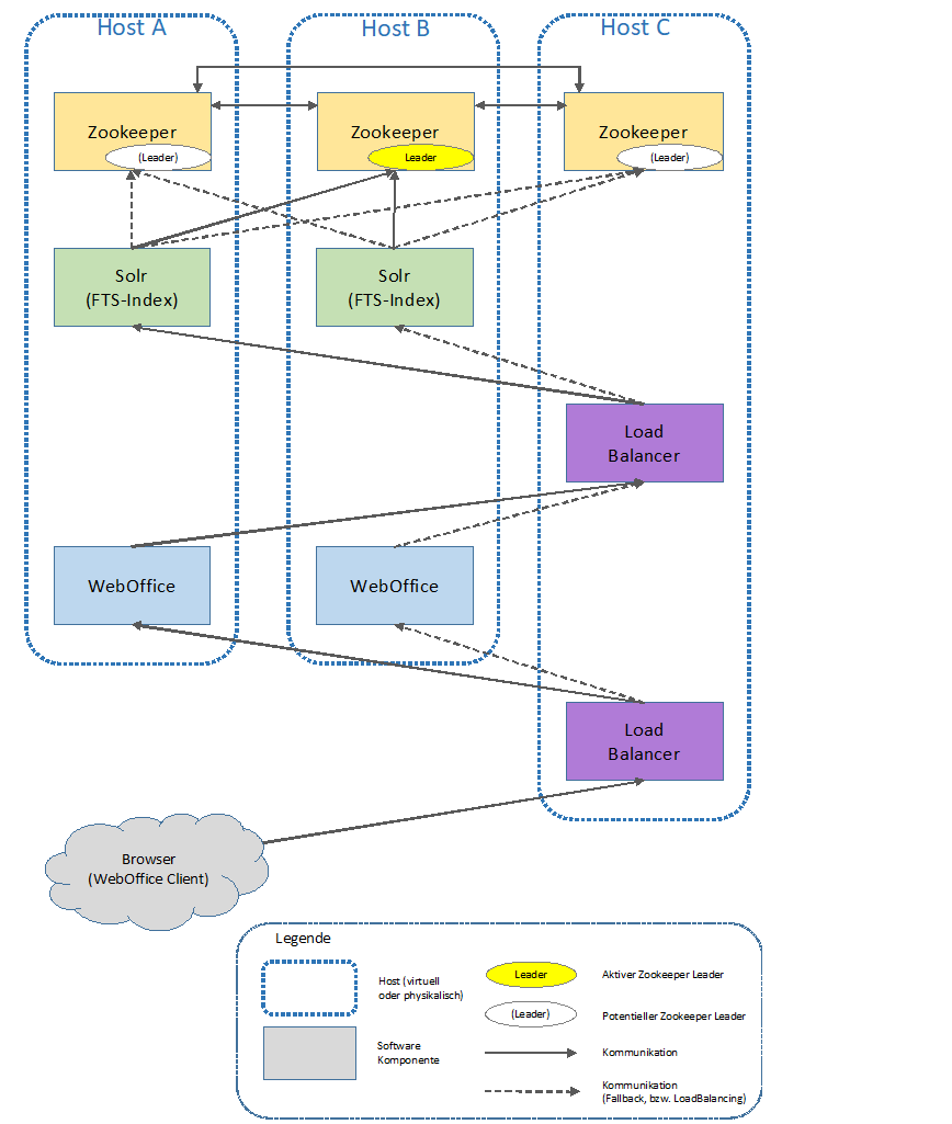
Um eine Ausfallsicherheit zu garantieren, werden mindestens zwei Solr Instanzen benötigt. Diese müssen auf verschiedene Hosts verteilt werden, damit der Ausfall einer gesamten Maschine verkraftet werden kann.
Ebenso müssen mehrere (typischerweise 3) Zookeeper Instanzen verteilt werden, typischerweise auf unterschiedliche Hosts:
Hinweis:
Zookeeper steht nur dann zur Verfügung, wenn die absolute Mehrheit der definierten Instanzen des Ensembles erreichbar ist. Deshalb wird immer eine ungerade Anzahl Instanzen empfohlen (im Minimum drei), da z.B. bei nur zwei Instanzen das Ensemble schon nach Ausfall von einer Instanz nicht mehr verfügbar wäre. Die Instanzen sollten auch auf unterschiedliche Hosts verteilt sein.

Typisches Deployment von WebOffice mit SolrCloud
Konfigurationswerte der involvierten Komponenten
Hier ein Beispiel eines Systems aus drei Zookeeper Instanzen und zwei Solr Instanzen.
Die dringende Empfehlung ist die Services auf mehrere (mindestens drei) Hosts zu verteilen.
|
Host (Empfehlung) |
Port (Empfehlung) |
Host A |
|
|
SOLR_PORT |
host_A |
8983 |
ZK_CLIENT |
host_A |
3181 |
ZK_QUORUM |
host_A |
2888 |
ZK_ELECTION |
host_A |
3888 |
|
|
|
Host B |
|
|
SOLR_PORT |
host_B |
8983 |
ZK_CLIENT |
host_B |
3181 |
ZK_QUORUM |
host_B |
2888 |
ZK_ELECTION |
host_B |
3888 |
|
|
|
Host C |
|
|
SOLR_PORT |
(nicht installiert) |
(nicht installiert) |
ZK_CLIENT |
host_C |
3181 |
ZK_QUORUM |
host_C |
2888 |
ZK_ELECTION |
host_C |
3888 |
Wichtig:
Zookeeper soll nicht auf dem Standard-Port 2181 laufen, da dieser Port typischerweise schon von ArcGIS Server belegt wird (dieser benutzt intern eine Stand-Alone Instanz von Zookeeper).
Hinweis:
Der STOP_PORT für Solr wird implizit gesetzt (SOLR_PORT - 1000). Es muss jedoch darauf geachtet werden, dass auch dieser Port von außen (z.B. einer Zookeeper Instanz) erreichbar sein muss und deshalb von der Firewall nicht geblocked werden darf.